○南阿蘇村移住定住促進住宅設置及び管理条例施行規則
令和3年2月1日
規則第2号
(趣旨)
第1条 この規則は、南阿蘇村移住定住促進住宅設置及び管理条例(令和2年南阿蘇村条例第22号。以下「条例」という。)の施行に関し必要な事項を定めるものとする。
(入居者の決定)
第3条 村長は移住定住促進住宅の入居の申込みをした者を入居者として決定するときは、空き家住宅入居者選考委員会(平成24年2月13日南阿蘇村告示第8号)の意見を聴くものとし、入居補欠者を決定するときも同様とする。
2 条例第8条第2項の規定により抽選をするときは、次に掲げる方法により行うものとする。この場合において、入居申込者が出席できないときは、他の者に抽選等の権限を委任することができるものとし、委任を受けた者は抽選に先立ち村長に委任状の提出と本人確認ができるものを提示しなければならない。
(1) 入居申込書の受付順に予備抽選のくじを引き、本抽選の抽選順を決める。
(2) 第1号で決まった順に本抽選を行い、入居者を決定する。
(入居の辞退届)
第5条 移住定住促進住宅への入居決定を受けた者(以下「入居者決定者」という。)が、入居を辞退しようとするときは、入居決定日から14日以内に南阿蘇村移住定住促進住宅入居辞退届出書(様式第3号)を村長に提出しなければならない。
(賃貸借契約書及び添付書類)
第8条 賃貸借契約書は、南阿蘇村移住定住促進住宅賃貸借契約書(様式第8号)によるものとする。
2 前項の賃貸借契約書には、次に掲げる書類を添付しなければならない。
(1) 連帯保証人2名の所得及び納税を証明する書類
(2) 連帯保証人2名の印鑑登録証明書
(連帯保証人の資格及び変更等の手続)
第9条 連帯保証人は、次に掲げる要件に該当する者でなければならない。
(1) 保証債務を履行できること。
(2) 連帯保証人2名のそれぞれが別世帯に属する者であること。ただし、本条第4号の要件に該当する場合は、この限りではない。
(3) 公租公課等を滞納していないこと。
(4) その他、村長が認めた保証債務を履行できる事業者であること。
(1) 死亡等により保証債務の履行が不能になったとき。
(2) 住所の移転及び氏名等の変更があったとき。
(3) 失業その他保証能力を欠く事情が生じたとき。
(入居日指定)
第11条 村長は、規則第6条及び第8条に規定する手続きが完了した場合、速やかに南阿蘇村移住定住促進住宅入居日指示通知書(様式第11号)によりその者に通知する。
(入居者の協力義務)
第12条 入居者は、南阿蘇村並びに行政区の生活文化、自然環境等を十分に理解し、村主催の行事や行政区等の地域活動へ積極的に参加しなければならない。
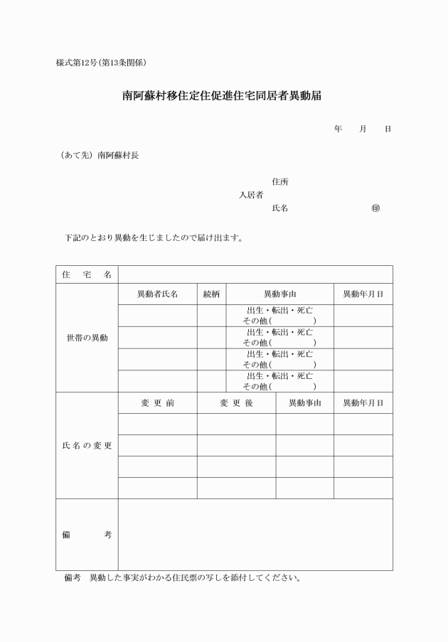
(同居者の異動届)
第13条 入居者は、同居者に異動があったときは、30日以内に南阿蘇村移住定住促進住宅同居者異動届(様式第12号)を提出しなければならない。
(入居の承継申請)
第14条 同居の親族は、入居者が死亡又は退去等した場合において、同居の親族が引続き使用したいときは、南阿蘇村移住定住促進住宅入居承継承認申請書(様式第13号)を村長に提出しなければならない。
3 前項の承認を受けた入居者は、同規則第9条第3項に規定する書類を提出しなければならない。
(家賃)
第15条 家賃は別表のとおりとする。
(使用料納入通知書)
第17条 家賃については、毎月分を調定し、納期をその月の末日として納入通知書を発行する。
2 新たに移住定住促進住宅に入居したとき、又は入居者が当該移住定住促進住宅を明渡した場合においてその月の使用期間が1月に満たないときは、その月の家賃については日割計算をもって調定し、納期をその月の末日(月の中途で明渡す場合はその明渡す日)とし、納入通知書を発行する。
(長期不在の届出)
第19条 入居者及び同居親族全員が、連続して15日以上南阿蘇村移住定住促進住宅を使用しないときは、南阿蘇村移住定住促進住宅長期不在届書(様式第17号)により届出なければならない。
(模様替承認の申請)
第20条 入居者は、条例第19条第1項ただし書の規定により当該移住定住促進住宅模様替えの承認を得ようとするときは、その事由を詳細に記載した南阿蘇村移住定住促進住宅模様替承認申請書(様式第18号)を提出し、村長の承認を受けなければならない。
(1) 住宅の模様替えをしても管理上支障がなく、かつ、原状に復することが容易であること。
(2) 火災等のおそれがなく、風紀、衛生その他公衆道徳上支障がないこと。
(入居期間)
第21条 移住定住促進住宅の入居期間は、入居日から10年以内とする。ただし、村長が認める場合はこの限りでない。
(退去届)
第22条 入居者は、南阿蘇村移住定住促進住宅を退去する60日前に、南阿蘇村移住定住促進住宅退去届(様式第20号)を届出なければならない。
(移住定住促進住宅監理員及び管理人)
第25条 条例第22条第1項に規定する移住定住促進住宅監理員及び管理人は、次に掲げる事務を行うものとする。
(1) 移住定住促進住宅の管理及び修繕の有無の報告
(2) 移住定住促進住宅及び周辺環境の良好な維持管理に関する事項
(3) 入居者の転出、死亡、移住定住促進住宅の転貸、無断同居等の調査報告
(4) 無承認の移住定住促進住宅の模様替え等の事実調査報告等
(5) 村と入居者との連絡調整
(6) その他移住定住促進住宅の維持管理上必要と認める事項の調査報告等
(1) 敷地を目的外に使用しても管理上支障がなく、かつ、原状に復することが容易であること。
(2) 火災等のおそれがなく、風紀、衛生その他公衆道徳上支障がないこと。
(委任)
第28条 この規則に定めるもののほか、必要な事項は別に定める。
附則
この規則は、公布の日から施行する。
附則(令和4年6月17日規則第17号)
この規則は、令和4年8月1日から施行する。
別表(第15条関係)
喜多住宅 1号棟 | 月額65,000円 |
喜多住宅 2号棟 | 月額65,000円 |
喜多住宅 3号棟 | 月額60,000円 |
立野住宅 1号棟 | 月額60,000円 |
立野住宅 2号棟 | 月額60,000円 |
久石住宅 1号棟 | 月額60,000円 |


































