○災害による村営住宅の目的外使用許可に関する要綱
平成24年12月22日
告示第48号
(趣旨)
第1条 この告示は、災害により住宅に困窮することとなった者(以下「被災者」という。)の居住の安定を図るため、地方自治法(昭和22年法律第67号)第238条の4第7項による村営住宅の目的外使用許可(以下「使用許可」という。)について、必要な事項を定める。
(定義)
第2条 災害とは、地震、暴風雨、洪水、高潮その他の異常な天然現象のほか、火災、火災による水損失とする。被災者とは、災害により住宅を全壊、半壊、若しくは継続して居住することが困難であると建設課長が判断した者とする。
(使用許可)
第3条 被災者に限り、使用許可することができる。なお、公営住宅法(昭和26年法律第193号)第23条による収入基準等の入居資格要件は問わない。
(住戸条件)
第4条 使用許可できる住戸は、使用許可申請時点において、入居予定のない住居とする。
(使用期間)
第5条 使用許可の期間は、原則として6ヶ月以内とする。ただし、必要な場合は通算して2年以内で更新可能とすることができる。
(使用料)
第6条 使用料は、減免とする。
(申請の手続き)
第7条 村営住宅を使用する者は、村営住宅使用許可申請書(様式第1号)に使用許可を申請する村営住宅等を記載して村長に提出し、その使用許可を受けるものとする。この場合において、申請書には原則として次に掲げる書類を添付するものとする。
(1) 当該村営住宅に入居しようとする者の住民票
(2) 被災を証明する書類
(3) その他村長が必要と認める書類
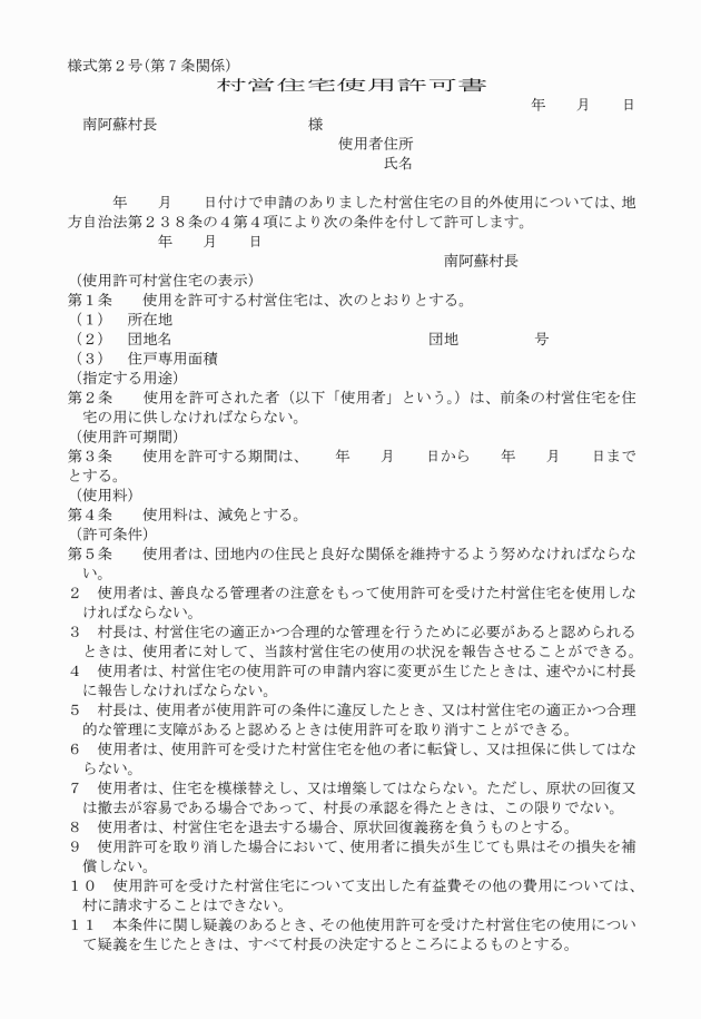
2 村長は、使用許可した時は、村営住宅使用許可書(様式第2号)を交付するものとする。
(許可条件)
第8条 村長は、使用許可を行う場合に次の条件を付するものとする。ただし、使用を許可された者(以下「使用者」という。)が下記の条件を守らないときは、村長は使用許可を取り消すことができる。
(1) 使用者は、団地内の住民と良好な関係を維持するよう努めなければならない。
(2) 使用者は、善良なる管理者の注意をもって使用許可を受けた村営住宅を使用しなければならない。
(3) 村長は、村営住宅の適正かつ合理的な管理を行うために必要があると認められるときは、当該使用者に対して、村営住宅の使用の状況を報告させることができる。
(4) 使用者は、村営住宅使用許可申請内容に変更が生じたときは、速やかに村長に報告しなければならない。
(5) 村長は、使用者が使用許可の条件に違反したとき、又は村営住宅の適正かつ合理的な管理に支障があると認めるときは、使用者に対する使用許可を取り消すことができる。
(6) 使用者は、使用許可を受けた村営住宅を他の者に転貸し、又は担保に供してはならない。
(7) 使用者は、住宅を模様替えし、又は増築してはならない。ただし、原状の回復が容易な場合であって、村長の承認を得たときは、この限りではない。
(8) 使用者は、村営住宅を退去する場合、原状回復義務を負うものとする。
(9) 使用許可を取り消した場合において、使用者に損失が生じても村はその損失を補償しない。
(10) 使用許可を受けた村営住宅について支出した有益費その他の費用については、村に請求することはできない。
(11) 本条件に関し疑義があるときその他使用許可を受けた村営住宅の使用について疑義が生じたときは、すべて村の決定するところによるものとする。
(その他)
第9条 この告示に定めるもののほか、村営住宅の使用許可に関して必要な事項は、別に定めることができるものとする。
附則
この告示は、告示の日から施行する。
附則(平成28年4月1日告示第18号)
(施行期日)
1 この告示は、平成28年4月1日から施行する。
(経過措置)
2 この告示の施行の際、この告示による改正前の様式第2号による用紙で、現に残存するものは、当分の間、所要の修正を加え、なお使用することができる。
附則(平成29年2月23日告示第10号)
この告示は、平成29年2月23日から施行する。


